“莞七条”出台后,东莞二手房市场受政策利好率先录得成交回升的势头。
自“莞七条”出台后12天内二手房网签量近900宗,较新政前出现30.3%的涨幅。

据合富大数据监测东莞市不动产登记中心网站公布的数据统计,“莞七条”出台后(2022.5.14-2022.5.25)东莞录得二手房网签894宗,而“莞七条”出台前(2022.5.2-2022.5.13)仅686宗。
从单日网签量变化情况来看,“莞七条”出台后,工作日的单日网签量往往都高于100宗,多的甚至超过120宗,而“莞七条”出台前,即使是工作日,单日的网签量往往只录得几十宗而已。
事实上,东莞二手房市场复苏早已有迹可循。
自今年3月起,东莞二手住宅网签量已出现回升的趋势,环比上升115.6%,而4月继续延续升势,环比再升22.7%。

据合富大数据显示,4月开始已资金实力雄厚的一次性付款购房者率先“抄底”东莞优质地段的大户型二手房。
自5月5年期以上LPR从4.6%降至4.45%之后,东莞二手房房贷利率出现明显下降。首套房贷利率和二套房贷利率均出现40-75个基点的降幅。
房贷利率明显下降,叠加政策利好,有望进一步激活买家购买二手房的积极性。
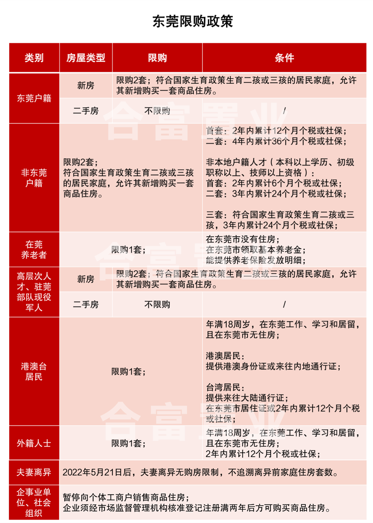
以下是大家关心的东莞限购限贷政策汇总以及各大银行房贷利率行情~



合富置业
推荐
更多
你可能感兴趣:

邦邻找房内容免责声明
此信息转载自“合富置业”,版权归原作者,转载此文目的出于传递更多信息,并不代表赞同其观点或证实其描述。文章内容仅供参考。如本网站转载的作品涉及版权问题,请与本网站联系进行删除处理(applets@hopechina.com)